Hur påverkar akut njurskada lungceller?
Mar 11, 2022
För mer information:ali.ma@wecistanche.com
Del Ⅱ:Oxidativ stress efter akut njurskada orsakar störningar av lungcellsflimmerhåren och deras frisättning i bronkoalveolärsköljvätskan och lungskada, som förvärras av Idh2-deletion
Yong Kwon Hana, Ji Su Kim, Gwan Beom Leea, Jae Hang Lim, Kwon Moo Park
Akut njurskada(AKI) inducerar avlägsna organskador, vilket är ett allvarligt problem hos patienter med AKI (Akut njurskada). Nyligen genomförda studier har visat att avlägsna organskador är förknippade medoxidativ stressav organ och skador på cilium, en axonembaserad cellulär organell. Men rollen avoxidativ stressoch ciliaskador i AKI (Akut njurskada)-inducerad lungskada återstår att definiera. Här undersökte vi om AKI (Akut njurskada)-inducerad lungskada är associerad med mitokondrieoxidativ stressoch störningar av flimmerhår i lungceller. AKI (Akut njurskada) inducerades i isocitratdehydrogenas 2(Idh2, ett mitokondriellt antioxidantenzym)-deleterat(Idh2-/) och vildtypsmöss (Idh2 plus 7) avnjureischemi-reperfusion (IR). En grupp möss behandlades med Mito-TEMPO, en mitokondriespecifik antioxidant.NjureIR orsakade lungskador, inklusive alveolär septalförtjockning, alveolär skada och neutrofilackumulering i lungan och ökad proteinkoncentration och totalt antal celler i bronkoalveolär sköljvätska (BALF). För övrigt,njureIR orsakade fragmentering av lungepitelceller och frisättning av fragment i BALF, njur-IR ökade också produktionen av superoxid, lipidperoxidation och mitokondrie- och kärn-DNA-oxidation i lungorna och minskade IDH2-uttryck. Lungaoxidativ stressoch skada berodde på graden avnjureskada, Idh2-deletion förvärrade njur-IR-inducerade lungskador. Behandling med Mito-TEMPO-försvagade njur-IR-inducerade lungskador, med större försvagning hos Idh2-7-än Idh2 plus/plus-möss. Våra data visar att AKI (Akut njurskada)inducerar störningen av flimmerhåren och skadar celler viaoxidativpåfrestningi lungepitelceller, vilket leder till frisättning av störda ciliära fragment i BALF.

njursjukdom: AKI (akut njurskada)
Klicka till Cistanche för akut njurskada och cistanche tubulosa fördelar och biverkningar
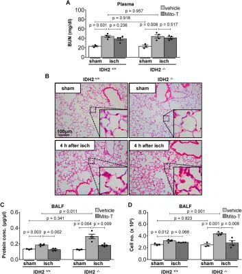
Idh2-deletion förvärrar njurens IR-inducerade lungskada.
Slutligen undersökte vi rollen av IDH2 på njure IR-inducerad lungskada. För att definiera rollen av IDH2 på lunganoxidativ stressoch lungskada under förhållanden med inga eller minimala skillnader i njurskada, inducerade vi 35 min av njurischemi följt av 4 timmars reperfusion i Idh2-/- och Idh2 plus/möss av honkön baserat på två punkter; 1) honmöss är mindre mottagliga för IR-njurskada och 4 timmars reperfusion orsakar mindre allvarlig njurskada än 24 timmars reperfusion [3,39,40]. Som förväntat. 35 min av ischemi och 4 timmars reperfusion ökade BUN-koncentrationer i både Idh2~/och Idh2 plus/möss utan signifikant skillnad i BUN mellan Idh2-/ och Idh2/ plus möss (Fig.7A). Lungskador inklusive ökad neutrofilinfiltration och alveolär septalförtjockning - var dock större hos Idh2-7-möss än Idh2 plus 7 plus möss (Fig. 7B). I överensstämmelse med histologisk skada var cirka 58,5 procent proteinkoncentration och 37,8 procent totalt cellantal i BALF av Idh2-/- möss högre än de i BALF av Idh2 plus/plus möss (Fig. 7C och D). Inga signifikanta skillnader i BUN och lungskada mellan Idh2-/möss och Idh2 plus/plus möss observerades efter skenoperation (Fig. 7A-D). Dessa resultat indikerar att bristen på IDH2-genen, ett mitokondriellt antioxidantenzym, förvärrar njurens IR-inducerade lungskada.
För att ytterligare bekräfta rollen av IDH2 och mitokondrieoxidativ stresspånjureIR-inducerad lungskada, vi utvärderade om Mito-TEMPO hämmar ökningen av proteinkoncentration och cellantal i BALF efter njure IR. Mito-TEMPO-behandling förhindrade ökningen av proteinkoncentration och totalt cellantal efter njur-IR i både Idh2-/möss och Idh2 plus/plus-möss. Detta förebyggande var större i Idh2-/-möss än i Idh2 plus/möss (ungefär 32,2 procent i Idh2 plus / och 38,6 procent i Idh2-/- i proteinkoncentration i BALF och 8,4 procent i Idh2 plus/plus och 35,4 procent i Idh2-7-i totalt cellantal i BALF)(Fig. 7C och D). Mito-TEMPO minskade något BUN-nivåer i båda mössen, men detta var inte statistiskt signifikant (Fig. 7A) . Dessa resultat indikerar att IDH2 spelar en viktig roll vid njur-IR-inducerad lungskada.

Fig.7. Större lungskada efter njur-IR i Idh2-/-möss än i Idh2 plus/plus-möss och större förebyggande av njur-IR-inducerad lungskada av Mito-TEMPO i Idh2-/- möss än i Idh2 plus /möss.Kvinnliga Idh{{0}}borttagna (dh2-7) och vildtyps- (Idh2 plus /)kullsyskon utsattes för 35 minuter av bilateral njurischemi. Vissa möss administrerades Mito-TEMPO (Mito-T, 0,7 mg/kg BW, IP.) 17 och 1 timme före ischemi, två gånger. Lunga, BALF och blod samlades in 4 timmar efter ischemi. (A) BUIN i plasma mättes enligt beskrivningen i Material och metoder (n =4). (B) Perfusionsfixerade lungvävnader skars i 3-um tjocka sektioner, som sedan utsattes för H&E-färgning (n= 3). (C. D) Proteinkoncentrationen och totala cellantalet i BALF mättes enligt beskrivningen i Material och metoder (n =4). Resultaten uttrycks som medelvärden ± SEM (n =3-4).
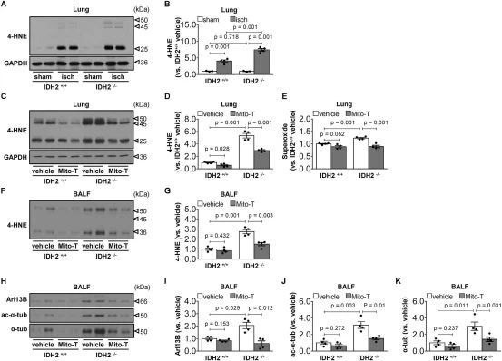
Njur-IR ökade signifikant 4-HNE-uttryck i lungor i både Idh2-/- och Idh2 plus /möss 4 timmar efter njurischemi, och denna ökning var större i Idh2-/möss än i Idh2 plus / plus möss (s<0.001)(fig.8a and="" b).="" mito-tempo="" prevented="" the="" increase="" in="" 4-hne="" expression="" in="" both="" mice(37.5="" %="" in="" idh2+/and="" 28.4="" %="" in="" idh2-/)(fig.8c="" and="" d).="" there="" were="" no="" significant="" differences="" in="" 4-hne="" expression="" between="" sham-operated="" idh2+/+="" and="" idh2-/mice="" (fig.="" 8a="" and="" b).="" superoxide="" levels="" in="" the="" lungs="" were="" greater="" in="" idh2-/="" mice="" than="" in="" idh2+/="" mice="">0.001)(fig.8a><0.001)(fig.8e).mito-temporeduced superoxide="" levels="" in="" both="" mice(p="0.052" in="" idh2+/+="" and="" p="0.001" in="" idh2-/-).this="" reduction="" was="" greater="" in="" idh2-/-mice="" than="" in="" idh2+/+="" mice="" (approximately="" 11.6="" %="" in="" idh2+/+and="" 27.2="" %in="" idh2-7-)(fig.8e).the="" levels="" of="" 4-hne="" in="" balf="" increased="" in="" both="" idh2-/-mice="" and="" idh2+/+="" mice,="" with="" a="" greater="" increase="" in="" idh2-/mice="" than="" inidh2+/+="">0.001)(fig.8e).mito-temporeduced><0.001)(fig.8f and="" g).="" mito-tempo="" prevented="" the="" increase="" in="" 4-hne="" expression="" in="" both="" mice="" (14.9="" %="" in="" idh2+/+and="" 45.6="" %="" in="" idh2-/)(fig.8f="" and="" g).="" next,="" we="" determined="" the="" levels="" of="" arl13b,="" ac-α-tubulin,="" and="" α-tubulin="" in="" balf.="" kidney="" ir="" induced="" increases="" in="" arl13b,="" ac-α-tubulin,="" and="" α-tubulin="" expression="" in="" balf;="" these="" increases="" were="" also="" greater="" in="" idh2-7mice="" than="" in="" idh2+/+="" mice(fig.="" 8h-k).="" mito-tempo="" inhibited="" kidney="" ir-induced="" increases="" in="" the="" expression="" of="" arll3b,="" ac-α-tubulin,="" and="" α-tubulin="" in="" the="" balf,="" and="" these="" inhibitions="" were="" also="" greater="" in="" the="" idh2-/-mice="" than="" in="" the="" idh2+/t="" mice="" (approximately="" 16.7%="" in="" idh2+/+="" and70.4%inidh2-/in="" arll3b;33.5%in="" idh2+/+="" and="" 51.7="" %inidh2-/-in="" ac-α-tubulin;="" 39.9="" %="" in="" idh2+/+="" and="" 52.5="" %="" in="" idh2~/-in="" α-tubulin)(fig.8h-k).="" these="" results="" indicate="" that="" the="" deletion="" of="" idh2="" augmented="" kidney="" ir-induced="" lung="" injury="" by="" increasing="" mitochondrial="">0.001)(fig.8f>oxidativ stress.

Fig. 8. Större lungaoxidativ stressoch flimmerhårskador efter njur-IR hos Idh2-/- möss än hos Idh2 plus/plus-möss och större förebyggande av stress och skador av Mito-TEMPO hos Idh2-7möss än hos Idh27-möss.Kvinnliga Idh{{0}}borttagna (Idh2-7-) och vildtyps- (Idh2 plus 7 plus ) kullsyskon utsattes för antingen 35 min bilateral njurischemi (isch) eller skenoperation. Vissa möss administrerades antingen Mito-TEMPO (Mito-T, 0,7 mg/kg kroppsvikt, ip) eller vehikel 17 och 1 timme före ischemi, två gånger. Lung och BALF samlades in 4 timmar efter ischemi.(AD,F,G)4-HNE-uttryck i lungvävnaderna och BALF utvärderades med Western blot-analys (n =3-4). GAPDH användes som laddning kontrollera. Densiteterna för banden mättes med hjälp av ImageJ-mjukvaran. (E) Superoxidnivån i lungvävnaden mättes (n=4). (FK)4-HNE, Arl13B, ac- -tubulin (ac- -tub) och -tubulin ( -tub) uttryck i BALF analyserades med western blotting (n =4 ). Densiteterna för band mättes med hjälp av ImageJ-mjukvaran. Resultaten uttrycks som medelvärden ± SEM (n=4).
4. Diskussion
I den aktuella studien rapporterar vi att njur-IR-inducerad lungskada förvärras av Idh2-deletion och att mitokondriell antioxidantbehandling dämpar njur-IR-inducerad lungskada. Dessutom inducerar njur-IR störningen av flimmerhåren i lungceller viaoxidativ stressoch de resulterande avbrutna ciliära fragmenten och proteinerna frisätts i BALF. Viktigt är att denna störning av flimmerhåren förhindras av mitokondrierspecifik antioxidantbehandling. Däremot förvärrar Idh2-deletion störningar av njurens IR-inducerade lungcellsflimmerhår. Dessa data indikerar att njur-IR försämrar redoxbalansen i lungceller på ett ischemiskt tidsberoende sätt, vilket resulterar ioxidativ stressav lungvävnad och störningar i flimmerhåren. Dessutom involverar störningar av flimmerhår, åtminstone delvis, AKI (Akut njurskada)-inducerad lungskada. Så vitt vi vet är detta den första rapporten som visar att AKI (Akut njurskada)orsakar störning av flimmerhår i lungceller genomoxidativ stressoch de resulterande avbrutna ciliära fragmenten och proteinerna frisätts i BALF. Dessa resultat indikerar att förebyggande av störningar av flimmerhår kan vara en ny strategi för behandling av AKI (Akut njurskada)-relaterad ALI. Dessutom indikerar dessa data att ciliära proteiner och fragment i BALF kan användas som indikatorer på lungskada.

Njure IR-inducerad avlägsna organskada är en komplex process där många faktorer är inblandade [4,8,41,42]. Flera studier har visat att ROS ochoxidativ stressbidra till avlägsen organskada efter njurskada [4,8,41]. Vid lungskada efter njur-IR har det föreslagits att neutrofiler, som infiltreras i lungan, fungerar som stora ROS-producerande celler i lungan efter stimulering av cytokiner som produceras i den skadade njuren. Denna produktion av ROS orsakar därefter ytterligare ROS-ökningar i lungan via aktivering av det ROS-producerande systemet och hämning av ROS-rensande systemet, eller båda [5,43]. Nyligen har Hepokoski, M. et al. rapporterade att den extracellulära ackumuleringen av njurmitokondriella DAMPs orsakas av AKI (Akut njurskada), påverkar lungmetaboliska vägar och inducerar mitokondriell dysfunktion [42]. I den aktuella studien fann vi ökad neutrofilinfiltration i lungan efter njur-IR, beroende på njurischemisk tid, dvs. svårighetsgraden av njur-IR-skada. Vi fann också att njur-IR ökar superoxidbildning, lipidperoxidation och DNA-oxidation i ett brett spektrum av lungvävnader, inklusive interstitiell alveolar septa, alveolar och luftvägsepitel. Dessutom fann vi en minskning av IDH2-uttryck i lungvävnaden efter njur-IR. Dessa data indikerar att lungceller utsätts föroxidativ stressföljandenjureIR och att detta ökadeoxidativ stress, inklusive det från mitokondrierna i lungceller, kan orsaka cell- och vävnadsskada och dysfunktion. Vidare minskar mitokondrierspecifik antioxidantbehandling njur-IR-inducerad lungskada och hämmar superoxidbildning och oxidation av lipider och DNA i lungorna.

njursjukdom: oxidativ stress på njurarna
IDH2 katalyserar den oxidativa dekarboxyleringen av isocitrat till -ketoglutarat i mitokondrierna, åtföljd av reduktionen av NADP till NADPH [31,32,35,44]. NADPH är en källa till reducerande ekvivalenter för både tioredoxin- och glutationsystemen för peroxidavgiftning [31,32,35,44,45]. Nyligen har Park et al. rapporterade att Idh2-brist ökar känsligheten för akrolein-inducerad lungtoxicitet i Lewis lungkarcinomceller och möss genom störning av mitokondriell redoxbalans, vilket leder till mitokondrielloxidativpåfrestningoch apoptos [31]. I denna studie fann vi att njur-IR minskade IDH2-uttryck i lungan och att Idh2-deletion hos möss förvärrade njur-IR-inducerad lungskada ochoxidativ stress. Dessutom minskade mitokondriell antioxidanttillförsel lungskador och lungoroxidativ stressmed större minskningar av Idh2-borttagna möss än hos vildtypskullkamrater. Dessa data indikerar att njur-IR-inducerad lungskada är associerad med minskad IDH2-funktion och en efterföljande ökning av mitokondriellaoxidativ stress. Dessutom kan det finnas könsskillnader i lungskada och lungaoxidativ stress(notera fig. 1 och 7). Men även om vi hittade större lungskada ochoxidativ stressoch större skyddande effekt av Mito-TEMPO i Idh2-deficienta honmöss än i vildtypshonmöss, vid liknande BUN-nivåer efter njurarna (i sin tur under en liknande grad av njurskada), en associering av svårighetsgraden av njurskadan kanske inte helt ignoreras på grund av lungskadans beroende av njurskada. Detta kan besvaras genom användning av lungspecifika antioxidanttillförselsystem eller lungcellsspecifika villkorade knockdjur.
Ciliarlängden i celler förändras dynamiskt under både fysiologiska och patofysiologiska förhållanden. Nyligen genomförda studier har visat att onormal förändring av flimmerhårens längd är associerad med utveckling och progression av olika sjukdomar, och flimmerhår är associerade med mitokondriell funktion [17-20,43,46,47]. Under fysiologiska förhållanden sker förändring i cilialängd antingen genom reabsorption eller förlängning under den normala cellcykeln [48-51]. Resorption är en normal process där celler drar tillbaka cilium in i cellen under progression från GO/Gl-fasen till S till G2-faserna i cellcykeln, och fullständig cilia-reabsorption sker före mitos [48-51]. Nyligen genomförda studier har visat att förkortning av cilialängden orsakas av cellskada [17-20,46,52]. I tidigare studier fann vi att AKI (Akut njurskada)inducerar störningen av cilia i njurens tubulära epitelceller som ett resultat avoxidativ stress[18-20]. Dessutom fann vi att leverskada inducerar deciliering av primära cilier i tubulära celler från avlägsna njurar på grund avoxidativ stressinjuretubuliceller och att denna deciliation förhindras genom antioxidantbehandling [20]. Dessutom aktiverar primär ciliabrist epitelial till mesenkymal övergång, vilket är avgörande för progressionen av fibros [53], vilket indikerar att cilia är associerade med progressionen av svar efter skada. I den aktuella studien fann vi att njure-IR orsakar störningar av lungcellsflimmerhåren, och dessa störda ciliära fragment frigörs i BALF. Dessutom utökade Idh2-deletion AKI (Akut njurskada)-inducerad störning av flimmerhåren, medan Mito-TEMPO-behandling förhindrade IR-inducerade skador på lungfårorna, med större förebyggande effekter i Idh2-/möss än i Idh2 plus/plus-möss. Dessutom fann vi att BALF-innehållande molekyler är mycket oxiderade och Mito-TEMPO-injektion minskar oxidationen av BALF-innehåll. Därför spekulerar vi att ROS ochoxidativ stressorsaka störningar i flimmerhåren. Som stöd för detta fann vi i tidigare studier att höga koncentrationer av väteperoxid stör cilier i njurtubuliceller [18].
Lungan är typiskt en rörlig flimmerhår-rik vävnad och dysfunktionen hos respiratoriska flimmerhår är kopplad till nedsatt mucociliär clearance, bröstinfektioner och den progressiva förstörelsen av lungarkitekturen [54]. I bronkiolens apikala region har cilierade celler rikligt med mitokondrier för att producera ATP för ciliärrörelsen [13]. Studier har rapporterat att mitokondriell skada i cilierade celler orsakar dysfunktion av både cilia och lungceller, vilket kan leda till ett överflöd av ROS [55,56]. Flera studier har rapporterat att försämrad mitokondriell dynamik och mitokondriell skada är associerad med lungsjukdomar [56,57]. I denna aktuella studie fann vi också att njur-IR orsakar en onormal ökning av superoxidgenerering och mitokondriell fission i lungan. Dessutom fann vi ökningar av ciliära fragment och proteiner i BALF av njur-IR-möss. Därför spekulerade vi i att decilieringen är kopplad, åtminstone delvis, till AKI (Akut njurskada)-inducerad ALI. Vi kunde dock inte särskilja vilka typer av flimmerhår som är störda och vilka celler som är viktiga celler som frisätter ciliära fragment bland lungceller på grund av avsaknaden av specifika markörer för primära och rörliga cilier och histologiska studiebegränsningar. Denna begränsning kan övervinnas i ytterligare experiment med användning av lungspecifika läkemedelstillförselsystem eller lungspecifik ciliär genesis-associerad geninriktning. Våra data visar dock tydligt att AKI (Akut njurskada)-relaterad ALI är förknippad med flimmerhårdavbrott ochoxidativ stressav lungceller.

behandling av akut njurskada och förbättrad njurfunktion: cistanche
Erkännanden
Denna studie stöddes av ett anslag från National Research Foundation of Korea (NRF)(NRF-202OR1A2C2006903, MIST)finansierat av ministeriet för vetenskap och IKT(MIST) och ett anslag från Korea Health Technology R&D Project ( HI15C0001) genom Korea Health Industry Development Institute (KHIDD finansierat av ministeriet för hälsa och välfärd, Koreas regering.
Referenser
[1] F. Fani, et al., Nya framsteg i de patogenetiska mekanismerna för sepsis-associeradakut njurskada, J. Nephrol.31 (2018)351-359.
[2] HSJang, et al., Aktivering av ERK påskyndar reparation av tubulära njurepitelceller, medan den hämmar progression av fibros efter ischemi/reperfusionsskada, Biochim. Biophys. Acta 1832 (2013)1998-2008.
[3] KMPark, A. Chen, JVBonventre, Förebyggande avnjureischemi/reperfusionsinducerad funktionell skada och JNK, p38 och MAPKkinasaktivering genom avlägsna ischemisk förbehandling, J. Biol. Chem.276(2001)11870-11876.
[4] S. Faubel, CL Edelstein, Mechanisms and mediators of lung injury afterakut njurskada, Nat. Rev. Nephrol. 12 (2016)48-60.
[5] SA Lee.M. Cozzi. EL.Bush. H, Rabb. Distant organ dysfunction inakut njurskada: en recension, Am. J. Kidney Dis.72(2018)846-856.
[6] LE White, HT. Hassoun, Inflammatoriska mekanismer för organöverhörning under ischemiskakut njurskada, Internet J.Nephrol. 2012 (2012), 505197.
Notera:ovanstående är inte en fullständig referenslista
